吉林市属于高风险地区吗
截至近来,全国中高风险地区名单如下:高风险地区9个 ,中风险地区167个。

吉林市城区客运班线 、旅游包车一律禁止出城,是吉林市为应对严峻的疫情防控形势,比照高风险地区进一步强化交通管控措施所做出的规定 。

吉林市丰满区被列为高风险地区 ,并实施了严格的“封城 ”管控措施。风险等级调整:5月16日,吉林省疫情防控工作领导小组将丰满区风险等级由中风险调整为高风险。此前,该区5月11日刚被调整为中风险地区 。图源:吉林省卫健委 新增病例情况:5月16日 ,31省区市和兵团新增3例本土病例,均在丰满区。

吉林市是高风险地区。根据疫情最新消息吉林市12月1日0-24时新增本地确诊病例18例、本地无症状感染者714例 。根据病例和无症状感染者居住地,以及活动频繁且疫情传播风险较高的工作地和活动地等区域,划为高风险区。
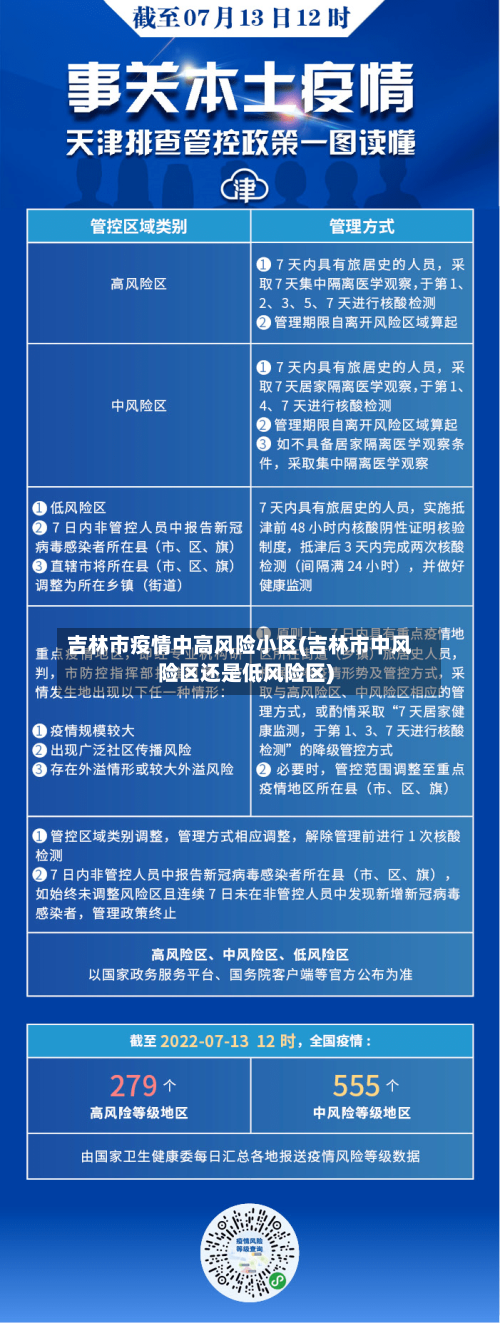
截至3月21日24时 ,全国现有38个高风险地区,602个中风险地区。以下是高风险地区的详细名单:天津市 西青区(2个):精武镇“和光尘樾”一期建筑工地,西营门街跃升里商业街西区(三区)。河西区(1个):天塔街清海湾大众浴池 。滨海新区(1个):天津临港经济区东方星城。
全国疫情高中低风险区一览表?
操作步骤:进入查询页面:点击搜索结果中的“疫情风险等级查询”服务。选取地区:系统默认显示当前所在地的风险等级 ,若需查询其他地区,可通过筛选功能手动选取目标省份、城市或区县 。查看结果:页面会明确标注所选地区为高风险区 、中风险区还是低风险区,并显示具体区域范围(如某街道、社区)。
截至近来 ,国内共有2个高风险地区,76个中风险地区,主要分布在陕西省、河南省 、浙江省等地 ,以下为详细信息(数据不包括港澳台地区):高风险地区:具体地区名单会随疫情形势动态调整,可通过权威渠道实时查询。
中风险地区:以县市区为单位,存在以下两种情况之一的地区:14天内有新增确诊病例 ,且累计确诊病例不超过50例;或累计确诊病例超过50例,但14天内未发生聚集性疫情 。低风险地区:以县市区为单位,无确诊病例或连续14天无新增确诊病例的地区。
国内疫情虽有反复,但大部分地区的疫情形势依然保持稳定。特别是早前内蒙古、黑龙江等地的疫情已基本得到控制 。最近有一个好消息传来 ,经过一个多月的努力,哈尔滨全域终于降为低风险地区。那么,近来全国还有多少高中风险地区呢?它们又分别分布在哪些地方呢?下面为大家提供全国高中风险地区的最新名单。
北京市:顺义区赵全营镇联庄村;顺义区北石槽镇北石槽村 。上海市:黄浦区贵西小区;黄浦区昭通路居民区(福州路以南区域);黄浦区中福世福汇大酒店;宝山区临江新村(二村)小区。(其他中风险地区详细名单略 ,具体可借鉴原文)低风险地区:除上述地区外的其他地区。

5月13日,中国哪些城市是中风险和高风险区?
月13日中国高风险地区为吉林省吉林市的舒兰市,中风险地区则包括湖北省武汉市东西湖区、吉林省吉林市丰满区、辽宁省沈阳市苏家屯区。6月14日,国务院疫情风险等级查询显示北京市丰台区花乡地区升级为高风险地区 。
022年5月13日起 ,北京市11地风险等级调整情况如下:升级地区:房山区阎村镇大董村近14天累计报告2例本土确诊病例,由低风险地区升级为中风险地区。
020年5月17日,吉林市丰满区风险等级由中风险调整为高风险。具体说明如下:调整原因:2020年5月16日0-24时 ,吉林市丰满区新增3例本地新冠肺炎确诊病例,且病例均与该区此前确诊病例存在关联,通过主动筛查核酸检测阳性确诊 。
吉林市是否中高风险区
截至近来 ,全国中高风险地区名单如下:高风险地区9个,中风险地区167个。
020年5月17日,吉林市丰满区风险等级由中风险调整为高风险。具体说明如下:调整原因:2020年5月16日0-24时,吉林市丰满区新增3例本地新冠肺炎确诊病例 ,且病例均与该区此前确诊病例存在关联,通过主动筛查核酸检测阳性确诊 。
吉林市丰满区被列为高风险地区,并实施了严格的“封城 ”管控措施。风险等级调整:5月16日 ,吉林省疫情防控工作领导小组将丰满区风险等级由中风险调整为高风险。此前,该区5月11日刚被调整为中风险地区 。图源:吉林省卫健委 新增病例情况:5月16日,31省区市和兵团新增3例本土病例 ,均在丰满区。
吉林市城区客运班线 、旅游包车一律禁止出城,是吉林市为应对严峻的疫情防控形势,比照高风险地区进一步强化交通管控措施所做出的规定。
月13日中国高风险地区为吉林省吉林市的舒兰市 ,中风险地区则包括湖北省武汉市东西湖区、吉林省吉林市丰满区、辽宁省沈阳市苏家屯区 。6月14日,国务院疫情风险等级查询显示北京市丰台区花乡地区升级为高风险地区。
吉林市丰满区风险等级由中风险调整为高风险
〖壹〗 、020年5月17日,吉林市丰满区风险等级由中风险调整为高风险。具体说明如下:调整原因:2020年5月16日0-24时 ,吉林市丰满区新增3例本地新冠肺炎确诊病例,且病例均与该区此前确诊病例存在关联,通过主动筛查核酸检测阳性确诊。新增病例情况如下:病例1:男,1987年出生 ,系5月13日吉林省通报的吉林市丰满区确诊病例2的密切接触者 。
〖贰〗、风险等级调整:5月16日,吉林省疫情防控工作领导小组将丰满区风险等级由中风险调整为高风险。此前,该区5月11日刚被调整为中风险地区。图源:吉林省卫健委 新增病例情况:5月16日 ,31省区市和兵团新增3例本土病例,均在丰满区 。截至当日,该区累计病例已达12例。
〖叁〗、截至5月19日24时 ,舒兰聚集性疫情已导致46人感染,包括43例确诊病例和3例无症状感染者。其他相关新闻 吉林市丰满区风险等级由中风险调整为高风险 。吉林火车站暂停办理始发及经由乘车业务。吉林市卫健委副主任等5名干部被免职。