吉林市疫情3月8日行程/吉林市最新病例行踪

12天内新增确诊逾两千例,吉林省委书记:坚决防止瞒报迟报缓报

〖壹〗、吉林省在3月1日至3月12日24时期间 ,12天内新增本地确诊病例逾两千例,现存本地确诊病例2058例 、无症状感染者1530例,省委书记强调坚决防止瞒报、迟报、缓报。疫情数据概况根据公开信息 ,吉林省在3月1日至3月12日24时的12天内,疫情形势严峻 。全省现存本地确诊病例2058例,无症状感染者1530例。

吉林市疫情3月8日行程/吉林市最新病例行踪-第1张图片

泰安市疾控中心新冠肺炎疫情防控提醒(3.9)

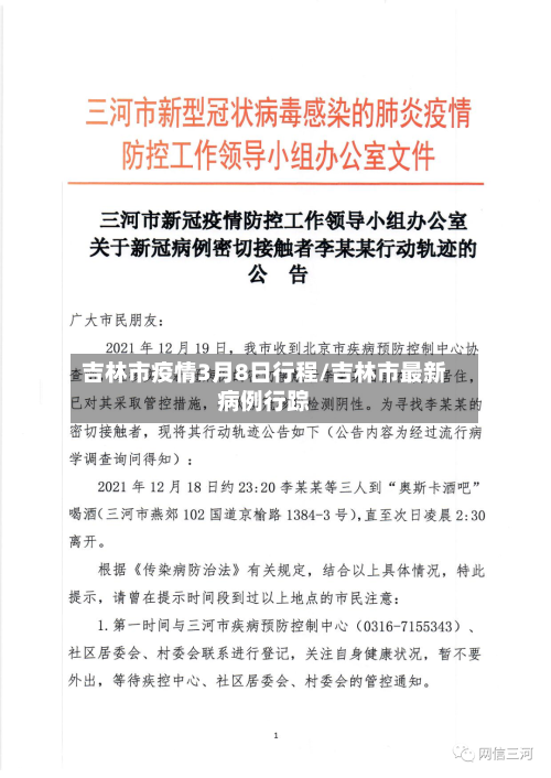
〖壹〗 、为严格落实“外防输入、内防反弹”防控策略 ,严防疫情输入传播 ,保障全市人民的生命安全和身体健康,泰安市疾控中心再次向广大市民朋友发出如下紧急提醒:主动登记报备。

吉林市疫情3月8日行程/吉林市最新病例行踪-第2张图片

〖贰〗、泰安市防疫中心24小时电话0538-8489822 。泰安市新冠肺炎疫情24小时热线询问电话如下:泰安市疾控中心:0538-8489822。泰山区疾控中心:0538-8627110。岱岳区疾控中心:0538-8589800 。新泰市疾控中心:0538-7262007 。肥城市疾控中心:0538-3306956。宁阳县疾控中心:0538-5623042。东平县疾控中心:0538-5352926 。

吉林市疫情3月8日行程/吉林市最新病例行踪-第3张图片

〖叁〗 、收到防控短信如果提示与新冠肺炎感染者存在直接或者间接接触就必须去报备;如果是大数据大规模推送要求完成核酸检测,若接到短信后已经按要求在规定时间进行核酸检测就不需要报备。

〖肆〗 、阜阳市疾控中心发布关于当前新冠肺炎疫情防控的紧急健康提示 7月2日以来 ,无锡市、西安市、徐州市 、宿州市泗县等地先后发生新冠肺炎本土疫情,多地划定并公布了高、中、低风险区信息。

2022吉林疫情源头找到了吗?源头具体在哪?附最新消息

022年吉林省3月疫情源头尚未找到,但与境外输入存在关联 ,基因测序显示病毒为奥密克戎(BA.2进化分支) 。 具体分析如下:疫情源头尚未明确,但存在境外输入关联推测未确认具体源头:截至相关报道发布时,吉林省3月疫情的直接源头尚未找到。

源头二:3月2日 ,吉林市在主动就诊人员中发现病例,后续排查中陆续发现关联感染者,形成第二条传播链。传播路径:两起源头病例引发社区传播后 ,病毒通过人员流动 、密集场所聚集等方式,在长春市、吉林市等重点区域快速扩散,最终导致全省累计确诊超2万例 。

没有找到。吉林省 ,简称“吉 ” ,是中华人民共和国省级行政区,省会长春。吉林省地处中国东北地区中部,与辽宁、内蒙古 、黑龙江相连 ,并与俄罗斯、朝鲜接壤,地处东北亚地理中心位置 。2022年吉林省3月发生的此次疫情源头还没有找到。吉林省地貌形态差异明显。地势由东南向西北倾斜,呈现出东南高、西北低的特征 。

在珲春市 。吉林学校聚集性疫情暴发2022年2月28日 ,珲春市在本应彻底检查的人群中发现1人核酸检测样本阳性。经深入调查了解到,该男子系珲春市某企业员工,于2022年2月28日7时3650分 ,从珲春前往延吉当天10时39分乘坐高铁列车C1009返回珲春。着陆后,他接受了核酸检测,被诊断为新型冠状病毒轻度病例 。

022年吉林疫情于2月28日开始 ,预计3月下旬结束,但具体时间需以官方通知为准。以下是详细信息:2022年吉林疫情起始时间2022年吉林疫情始于2月28日。当日,珲春市在“应检尽检”人群中主动筛查发现1例新冠肺炎核酸检测阳性病例 ,患者为男性 ,系珲春市某企业职工 。

022年吉林长春疫情最新消息新增病例情况:3月10日0-24时,长春市新增本土新冠肺炎确诊病例2例 、无症状感染者21例,另新增境外输入确诊病例1例。

吉林连续10天日增感染人数超1000例:支援刻不容缓

〖壹〗、吉林疫情形势严峻 ,连续多日日增超千例,需从多方面加大支援力度以实现社会面动态清零。具体如下:吉林疫情现状感染人数多:3月1 - 21日,吉林省累计报告感染者超22000例 ,自3月14日以来连续8天每天新增感染人数均超1000例,3月23日0 - 24时,全省新增本地确诊病例1810例 ,新增本地无症状感染者791例 。

〖贰〗、疫情严峻形势:上海正面临新冠疫情以来最严峻挑战,最近三天每天新增感染人数均超2000人,27日感染者数量达3500人。“划江而封”措施分区分批筛查:3月28日5时起 ,以黄浦江为界分区分批实施核酸筛查。

〖叁〗 、吉林省疫情处于高位发展阶段,3月1日至21日,累计报告感染者超过22000例 ,自3月14日以来连续8天每天新增感染人数均超过1000例 ,疫情主要集中在吉林市和长春市,两市社会面传播风险仍然存在 。

〖肆〗 、第七波疫情呈“爆炸式 ”蔓延,从8月15日到21日的一周 ,日本新增感染人数达到146万人,连续5周位居全球第一。截至30日,累计感染人数约1880万人。死亡病例居高不下 ,8月累计死亡病例约7000例,单日新增死亡病例连续半个月超200例,23日创出343例的历史新高 。

〖伍〗、日增确诊情况根据美国约翰斯·霍普金斯大学的数据 ,美国日增确诊病例已经连续3天超过20万例 。当地时间12月22日,截至美东时间当天16时21分(北京时间12月23日5时21分),美国累计新冠肺炎确诊病例达51485742例 ,累计死亡病例811598例。两项数据与24小时前相比,新增确诊病例245250例,新增死亡病例2269例。

3月11日北京疾控中心提醒这些人员立即主动报备

香坊区:3月5日(含)以来途经或旅居 。道外区:2月24日(含)以来途经或旅居。牡丹江市绥芬河市:2月16日(含)以来途经或旅居。佳木斯市向阳区:2月26日(含)以来途经或旅居 。黑河市爱辉区:1月23日(含)以来途经或旅居。河南省:濮阳市华龙区:3月4日(含)以来途经或旅居。

与病例轨迹有交集的人员:若曾与已发布病例的活动轨迹存在时空交集 ,需立即报备 。特定时间段途经以下地区的人员:上海市:11月30日(含)以来途经杨浦区;11月17日(含)以来途经黄浦区、青浦区 、松江区;11月15日(含)以来途经浦东新区。广东省:11月29日(含)以来途经广州市白云区。

月1日(含)以来途经绍兴市上虞区;11月22日(含)以来途经宁波市镇海区蛟川街道 。接到外省疾控中心通知的密切接触者等风险人员:包括被判定为密接、次密接或其他高风险人员。报备后需配合的防控措施立即报告:主动向社区、单位或入住宾馆报告 ,不得隐瞒行程。

与官方公布的病例活动轨迹有交集的人员;来自风险地区的进返京人员;接到外省疾控中心电话告知为密切接触者的人员 。报备及管控措施:立即主动向社区 、单位、酒店报告,配合落实集中隔离、居家隔离 、居店隔离、健康监测、核酸检测等措施 。

月17日(含)以来到访过上海市的黄浦区 、青浦区和松江区;11月4日(含)以来到访过内蒙古自治区呼伦贝尔市的进返京人员。以上人员属于密切接触者或其他风险人员,需要立即主动报告并配合进行健康监测和核酸检测。

一天新增837例感染者,吉林市建起3所方舱医院

〖壹〗、吉林省的疫情每天增加都在千例以上 ,而且传染的速度特别快,已经建立了几所方舱医院,医院里边基本上病人都爆满 。当地疫情感染者数量快速增长 ,其中吉林市长春市疫情特别严重,病毒传染力高、传播隐匿性强 学校等地发生聚集性感染 。

〖贰〗 、022年4月5日0—24时,上海新增本土新冠肺炎确诊病例311例 ,无症状感染者16766例,合计新增本土感染者17077例,其中隔离管控中发现16260例 ,相关风险人群排查中发现817例。新增感染者数据详情确诊病例:新增本土确诊病例311例,其中40例为此前无症状感染者转归,实际新增确诊病例271例 。

〖叁〗 、据北京市卫健委消息 ,11月26日 ,北京新增747例本土确诊病例和3560例无症状感染者,数量已突破4000。

〖肆〗、方舱医院是武汉建设的为了收治轻度肺炎感染患者的一类医院。据悉截止2月4日,武汉累计规划建设了13所方舱医院 ,提供了近万张床位,争取让所有患病的感染者都能够得到良好的救治 。武汉新建11座方舱医院截至4日22时,武汉市已征用11家场馆改造成“方舱医院”。

文章推荐

  • 【疫情励志名句,疫情励志词】

    12天内新增确诊逾两千例,吉林省委书记:坚决防止瞒报迟报缓报〖壹〗、吉林省在3月1日至3月12日24时期间,12天内新增本地确诊病例逾两千例,现存本地确诊病例2058例、无症状感染者1530例,省委书记强调坚决防止瞒报、迟报、缓报。疫情数据概况根据公开信息,吉林省在3...

    2026年03月21日
    0
  • 河南铜陵疫情(铜陵疫情通报)

    12天内新增确诊逾两千例,吉林省委书记:坚决防止瞒报迟报缓报〖壹〗、吉林省在3月1日至3月12日24时期间,12天内新增本地确诊病例逾两千例,现存本地确诊病例2058例、无症状感染者1530例,省委书记强调坚决防止瞒报、迟报、缓报。疫情数据概况根据公开信息,吉林省在3...

    2026年03月21日
    0
  • 【t台湾疫情,台湾疫情最新新闻】

    12天内新增确诊逾两千例,吉林省委书记:坚决防止瞒报迟报缓报〖壹〗、吉林省在3月1日至3月12日24时期间,12天内新增本地确诊病例逾两千例,现存本地确诊病例2058例、无症状感染者1530例,省委书记强调坚决防止瞒报、迟报、缓报。疫情数据概况根据公开信息,吉林省在3...

    2026年03月21日
    0
  • 青海疫情快板(2021疫情快板)

    12天内新增确诊逾两千例,吉林省委书记:坚决防止瞒报迟报缓报〖壹〗、吉林省在3月1日至3月12日24时期间,12天内新增本地确诊病例逾两千例,现存本地确诊病例2058例、无症状感染者1530例,省委书记强调坚决防止瞒报、迟报、缓报。疫情数据概况根据公开信息,吉林省在3...

    2026年03月21日
    1